| Property | Value | 
|---|---|
| Space group | (225, "'Fm-3m'") | 
| Magnetic | False | 
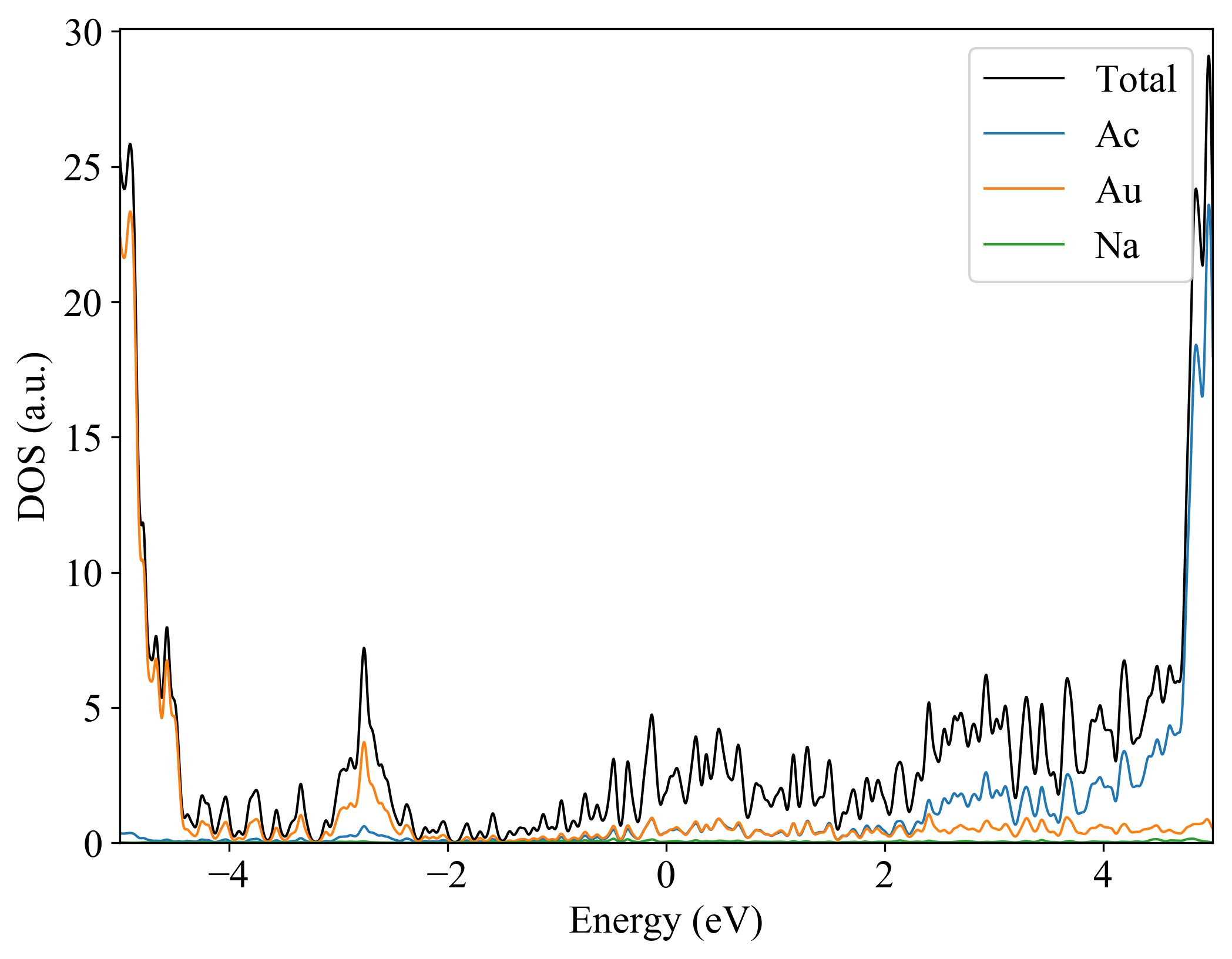
| Band gap (PBE) (eV) | 0 | 
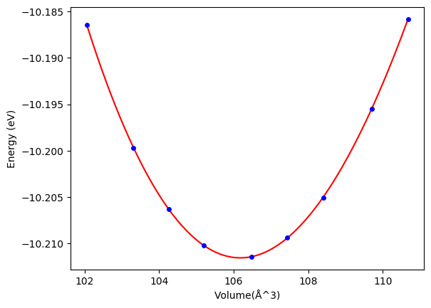
| Total energy (eV) | -10.213 | 
| Total energy / atom (eV) | -2.553 | 
| a, b, c (Å): | 7.520 | 7.520 | 7.520 | 
| α, β, γ(°): | 90.0 | 90.0 | 90.0 | 
| a, b, c (Å): | 7.520 | 7.520 | 7.520 | 
| α, β, γ(°): | 90.0 | 90.0 | 90.0 | 
 
                | Property | Value | 
|---|---|
| Bulk-modulus | 46.784 GPa | 
| Property | Value | 
|---|---|
| Source | mp-864803-Ac1Au2Na1 |