Ac1Li1Tl2

MatHub3d-45-Ac1Li1Tl2

Property Value
Space group (225, "'Fm-3m'")
Magnetic False
Band gap (PBE) (eV) 0
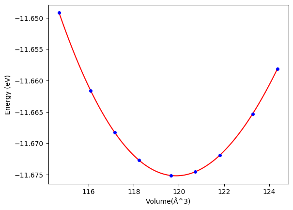
Total energy (eV) -11.676
Total energy / atom (eV) -2.919

Lattice Parameters(conventional cell, from the source)

a, b, c (Å): 7.820 7.820 7.820
α, β, γ(°): 90.0 90.0 90.0

Lattice Parameters(conventional cell, relaxed)

a, b, c (Å): 7.820 7.820 7.820
α, β, γ(°): 90.0 90.0 90.0
Ac1Li1Tl2
.
Property Value
Bulk-modulus 34.540 GPa






Ac1Li1Tl2
  
Property Value
Band gap 0 eV
Property Value
Source mp-862549-Ac1Li1Tl2