| Property | Value |
|---|---|
| Space group | (221, "'Pm-3m'") |
| Magnetic | False |
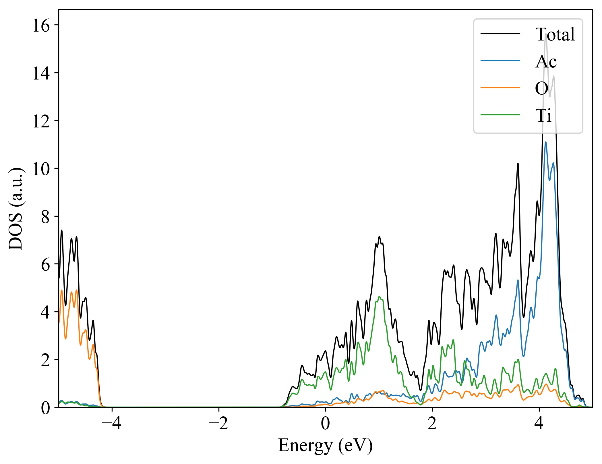
| Band gap (PBE) (eV) | 0 |
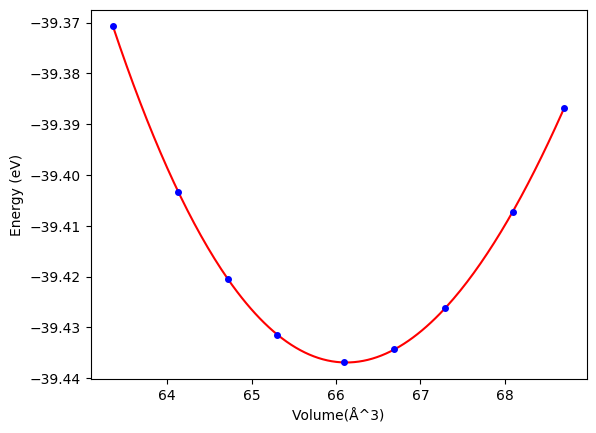
| Total energy (eV) | -39.438 |
| Total energy / atom (eV) | -7.888 |
| a, b, c (Å): | 4.010 | 4.010 | 4.010 |
| α, β, γ(°): | 90.0 | 90.0 | 90.0 |
| a, b, c (Å): | 4.040 | 4.040 | 4.040 |
| α, β, γ(°): | 90.0 | 90.0 | 90.0 |
| Property | Value |
|---|---|
| Bulk-modulus | 170.532 GPa |
| Property | Value |
|---|---|
| Source | mp-865927-Ac1O3Ti1 |