| Property | Value |
|---|---|
| Space group | (176, "'P6_3/m'") |
| Magnetic | False |
| Band gap (PBE) (eV) | 4.11 |
| Total energy (eV) | -34.744 |
| Total energy / atom (eV) | -4.343 |
| a, b, c (Å): | 8.250 | 8.250 | 4.720 |
| α, β, γ(°): | 90.0 | 90.0 | 120.0 |
| a, b, c (Å): | 8.250 | 8.250 | 4.720 |
| α, β, γ(°): | 90.0 | 90.0 | 120.0 |
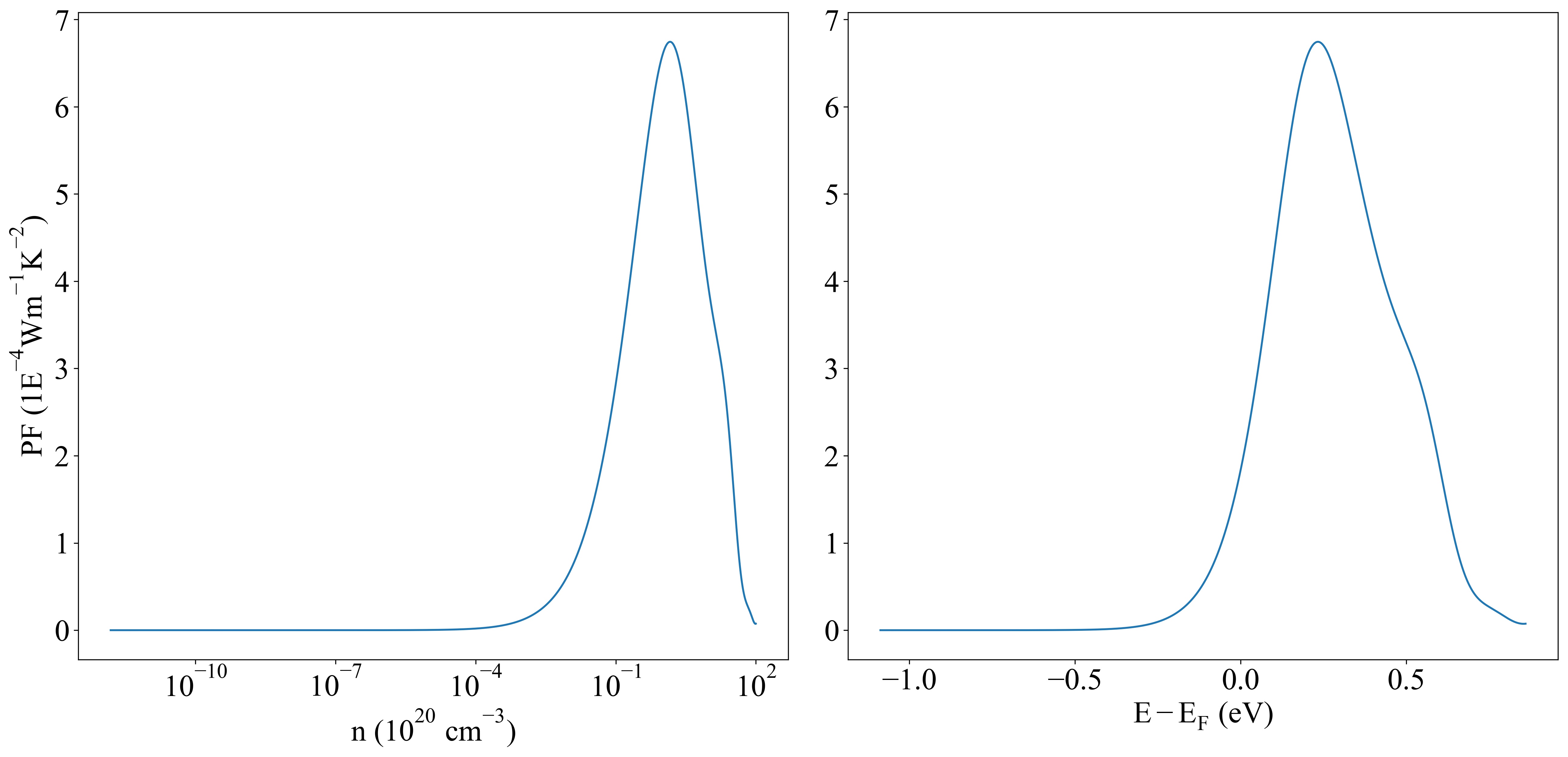
| n_type (eV): | 3.929 |
| p_type (eV): | 4.105 |
| Property | Value |
|---|---|
| Bulk-modulus | 38.931 GPa |
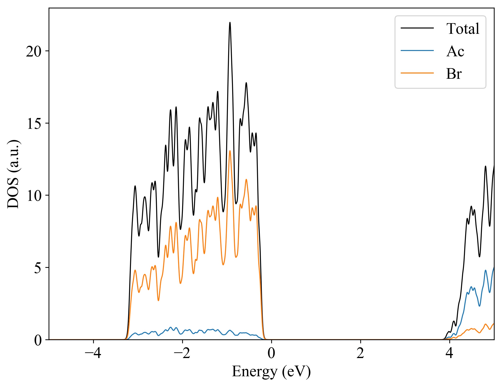
| Eband_VBM | -5.70422 |
| Eband_CBM | -3.3934 |
| Property | Value |
|---|---|
| Source | mp-27972-Ac2Br6 |