Ac2Ga1Li1

MatHub3d-85-Ac2Ga1Li1

Property Value
Space group (225, "'Fm-3m'")
Magnetic False
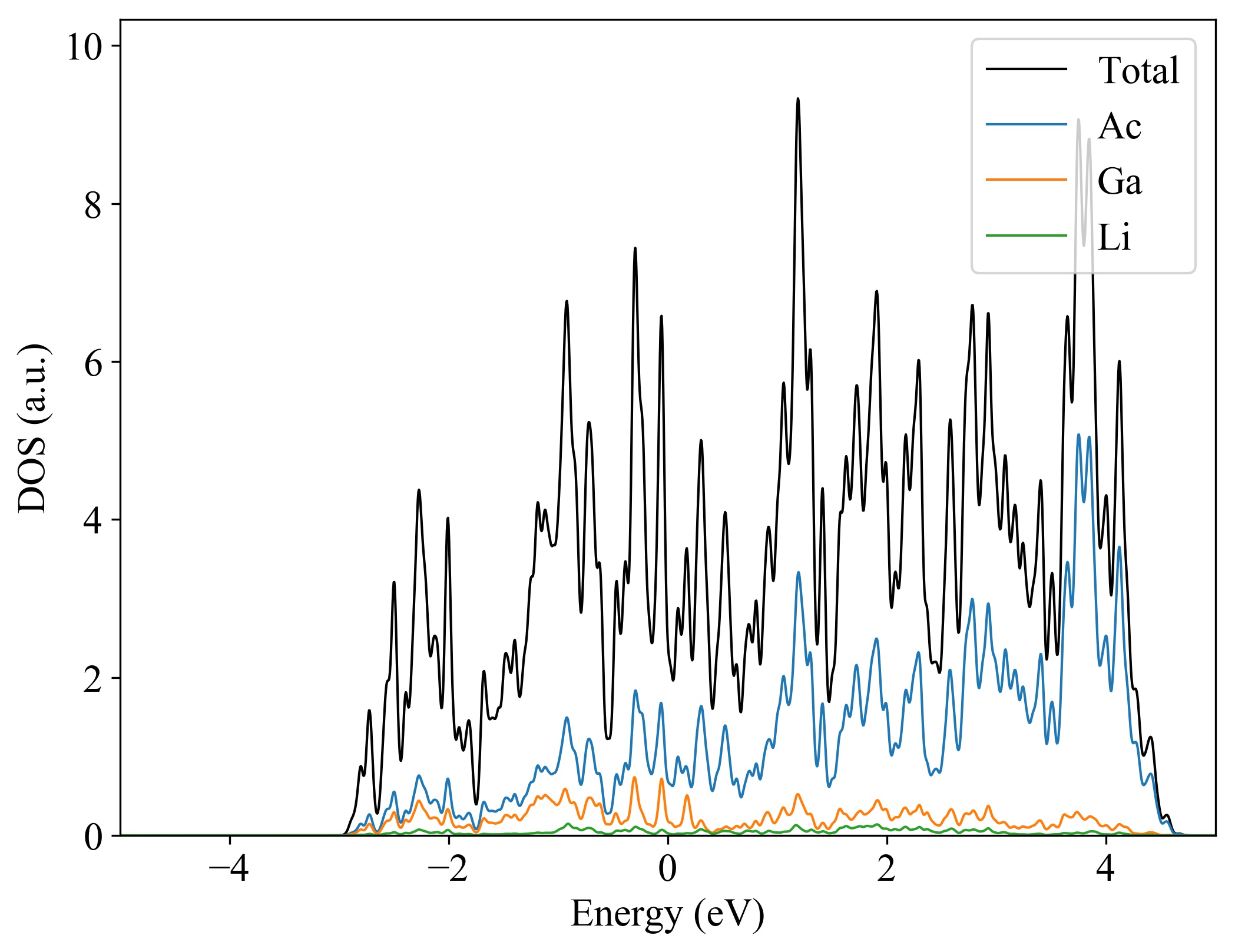
Band gap (PBE) (eV) 0
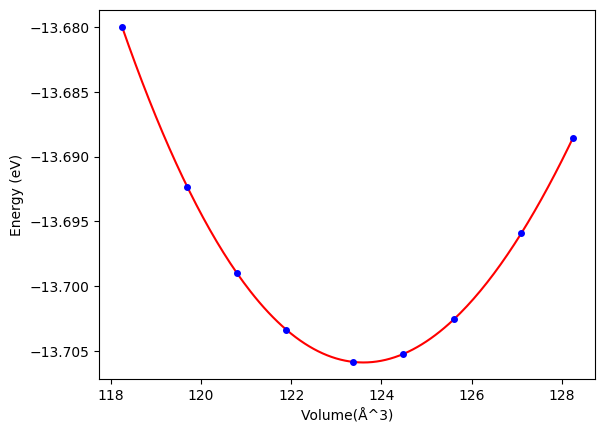
Total energy (eV) -13.708
Total energy / atom (eV) -3.427

Lattice Parameters(conventional cell, from the source)

a, b, c (Å): 7.900 7.900 7.900
α, β, γ(°): 90.0 90.0 90.0

Lattice Parameters(conventional cell, relaxed)

a, b, c (Å): 7.900 7.900 7.900
α, β, γ(°): 90.0 90.0 90.0
Ac2Ga1Li1
.
Property Value
Bulk-modulus 33.648 GPa






Ac2Ga1Li1
  
Property Value
Band gap 0 eV
Property Value
Source mp-862613-Ac2Ga1Li1