Ac2O3

MatHub3d-110-Ac2O3

Property Value
Space group (164, "'P-3m1'")
Magnetic False
Band gap (PBE) (eV) 3.51
Total energy (eV) -39.617
Total energy / atom (eV) -7.923

Lattice Parameters(conventional cell, from the source)

a, b, c (Å): 4.080 4.080 6.300
α, β, γ(°): 90.0 90.0 120.0

Lattice Parameters(conventional cell, relaxed)

a, b, c (Å): 4.100 4.100 6.380
α, β, γ(°): 90.0 90.0 120.0

Deformation Potential

n_type (eV): 0.292
p_type (eV): 3.852
Ac2O3
.
Property Value
Bulk-modulus 115.255 GPa






Ac2O3
  
Property Value
Band gap 3.51 eV
Band degeneracy(CBM) 1.00
Band degeneracy(VBM) 6.00
n-type Seebeck coefficient (700K)



p-type Seebeck coefficient (700K)
n-type conductivity (700K)



p-type conductivity (700K)
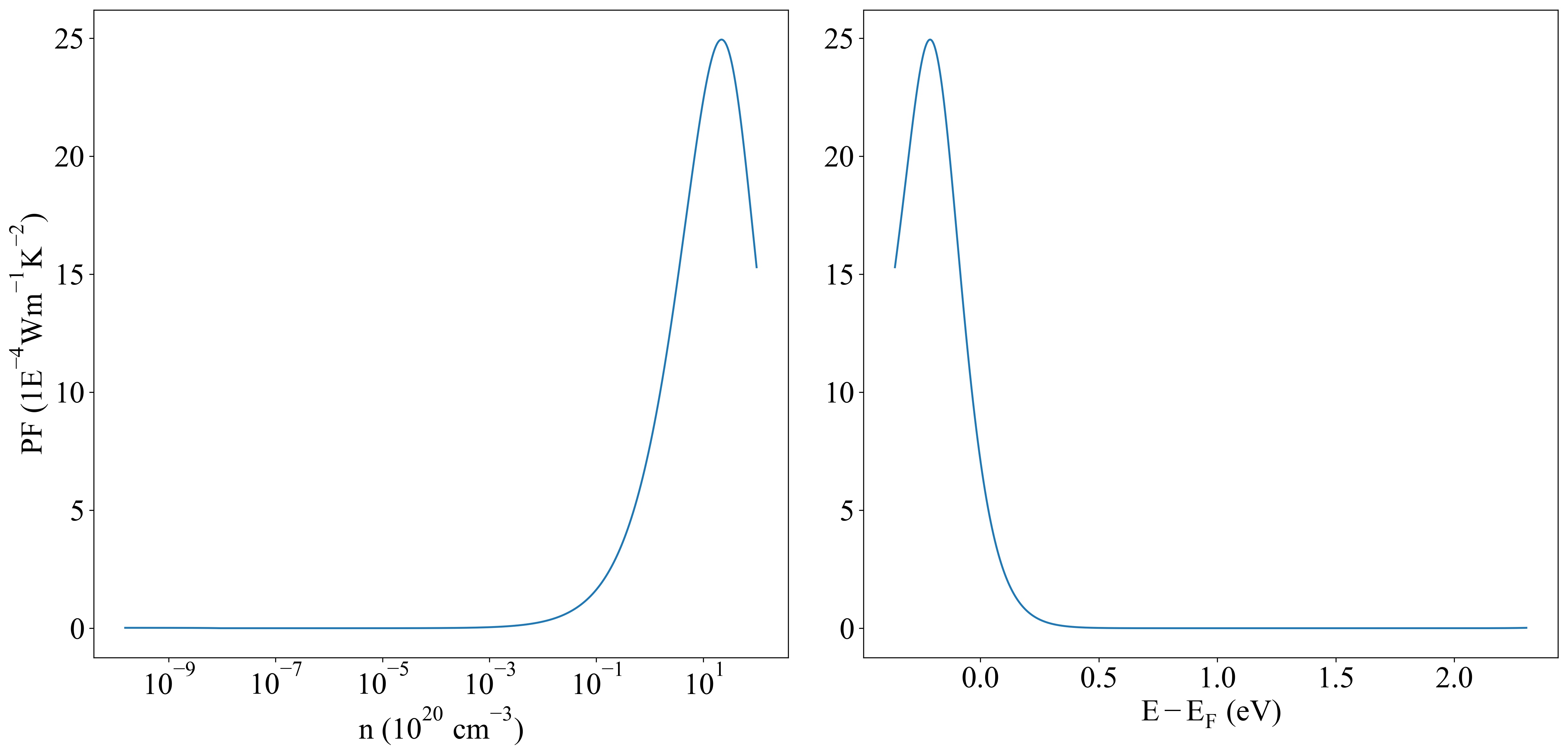
n-type power factor (700K)



p-type power factor (700K)






Eband_VBM -15.19771
Eband_CBM -3.00808
Property Value
Source icsd-31750-Ac2O3