Ac2Pd1Si1

MatHub3d-111-Ac2Pd1Si1

Property Value
Space group (225, "'Fm-3m'")
Magnetic False
Band gap (PBE) (eV) 0
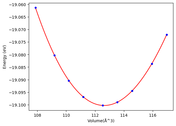
Total energy (eV) -19.102
Total energy / atom (eV) -4.775

Lattice Parameters(conventional cell, from the source)

a, b, c (Å): 7.690 7.690 7.690
α, β, γ(°): 90.0 90.0 90.0

Lattice Parameters(conventional cell, relaxed)

a, b, c (Å): 7.660 7.660 7.660
α, β, γ(°): 90.0 90.0 90.0
Ac2Pd1Si1
.
Property Value
Bulk-modulus 57.637 GPa






Ac2Pd1Si1
  
Property Value
Band gap 0 eV
Property Value
Source mp-865855-Ac2Pd1Si1